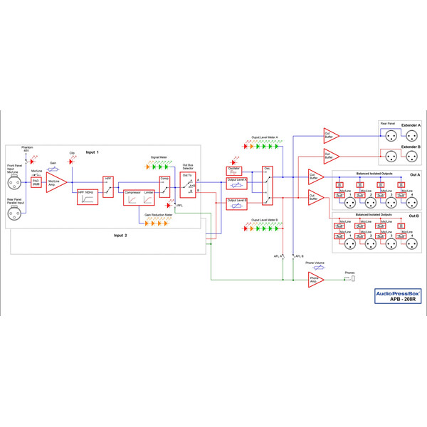
Audio Press Box APB-208 R е професионално решение в дизайн за комуникационен шкаф с 2 маршрутизирани входа (A, A+B, B), 8 линейни/MIC изхода, 4 буферирани изхода за APB разширители. Audio Press Box APB-208 R е едновременно активен Audio Press Box и аудио сплитер.Всеки изход е независим трансформатор, балансиран и изолиран. Audio Press Box APB-208 R е удобен за използване в двуезични пресконференции, тъй като разполага с 2 отделни канала A и B. Всеки вход може да бъде насочен към канал A или канал B или и двата едновременно.
Има шина A с 4 Line/MIC изхода и шина B с 4 Line/MIC изхода. Audio Press Box APB-208 R може да се използва като основно устройство,тъй като има 4 буферирани разширителни изхода и може да захранва допълнителни 96 линейни/микрофонни изхода и да се постигнат 2 отделни входа към до 104 линейни/микрофонни изхода. Към Audio Press Box APB-208 R могат да бъдат свързани следните аудио сплитери: AudioPressBoxAPB-008 SB-EX,AudioPressBoxAPB-008 IW-EX, AudioPressBoxAPB-008 OW-EX, AudioPressBoxAPB-008 FB-EX, AudioPressBoxAPB-024 R-EX, AudioPressBoxAPB-P008 OW-EX, AudioPressBoxAPB-P008 IW-EX.



Audio Press Box APB-208 R разполага с:
- 2 MIC (фантомно захранване) / LINE Input – балансиран с контрол на усилването и 26dB PAD;
- Всеки вход може да се насочва към A/(A+B)/B група изходи;
- 8 висококачествени независими трансформаторни балансирани и изолирани изходи;
- Всеки изход може да се превключва между ниво MIC или LINE;
- 2 вътрешни изходни групи: 4x изход A и 4x изход B;
- 2 отделни буферирани A и B изхода за управление на до 48 канала на пасивни;
удължители: APB-024 R-EX, APB-008 IW/OW, APB 008FB, APB P008 IW/OW или
APB-P112; - Превключваем високочестотен филтър за всеки входен канал;
- Превключваем компресор и лимитер за всеки входен канал;
- PFL/AFL за всеки входно/изходен канал;
- Постоянно ниво на тестов сигнал без работа на превключвателя;
- Изход за управление на слушалки за PFL/AFL.

Пресконференция със смесителен пулт и лектори:

Блокова схема:

Подробна спецификация:
| Audio Press Box APB-208 R | ||
|---|---|---|
| Type | 2 in 8 out | |
| Groups | 2 | |
| Input section | ||
| Inputs | 2 | |
| Input connectors | Balanced, XLR | |
| Input Gain | MIC +22/+62 dB | LINE -4/+36 dB |
| Max. input level | Limiter ON Mic: -10/-30dBu Line: +36/-4dBu |
Limiter OFF Mic: -2/-42dBu Line: +24/-16dBu |
| Phantom Voltage | 48V | |
| Input Impedance | Mic: 2,4 kOhm | Line: 3,5 kOhm |
| Output section | ||
| Outputs | 8 Line/MIC level (4x Output A, 4x Output B), 4 expander outputs | |
| Output connectors | Balanced, XLR | |
| Nominal Output Level | +6dBu | |
| Maximum Output Level | +20dBu (no load) +14dBu (600kOhm) |
|
| Output impedance | Mic: 220 Ohm | Line: 600 Ohm |
| Transformer isolated outputs | Yes (each output) | |
| SNR | 86dB | |
| Frequency Response | 30/160Hz (filter) to 30kHz/-1dB | |
| Controls | Input section: 26dB PAD, Input gain, Phantom, High-pass filter, Compressor, PFL, routing switch | Output section: Oscilator, Output level for bus A and bus B, AFL for Bus A and Bus B, Phones level, Power, Output PAD |
| Indicators | Input section: Input clip, Phantom power, Input level, Gain reduction, PFL | Output section: Output level for Bus A and Bus B, Oscilator, Power |
| Power Supply | 24V DC, 1A external adaptor | |
| Dimensions (WxHxD) | 2 RU, 480x135x90mm | |
| Weight | 3230 g | |




