Професионален активен модул AudioPressBox APB-400 R-RPS е основно устройство за AudioPressBox аудио суичове. Разполага с 4 MIC/линейни входа (A,A+B,B). AudioPressBox APB-400 R-RPS е подходящ за употреба при двуезични пресконференции, тъй като разполага с 2 отделни канала A и B. Всеки вход може да бъде насочен към канал A или канал B или и двете едновременно. Разполага и с 4 буферирани разширителни изхода (2x A и 2x B) и може да захранва допълнителни 96 Line/MIC изхода. По този начин можете да маршрутизирате 4 отделни входа към до 96 линейни/микрофонни изхода. Всеки един от аудио суичовете на AudioPressBox е съвместим с AudioPressBox APB-400 R-RPS.



AudioPressBox APB-400 R-RPS разполага с:
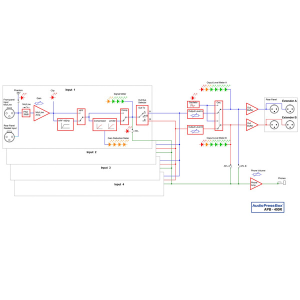
- 4 MIC (фантомно захранване) / LINE входове – балансирани с контрол на усилването и 26dB PAD;
- Всеки вход може да се насочва към A/(A+B)/B група изходи;
- 4 отделни буферирани A и B изхода за управление на до 48 канала на пасивни удължители: APB-024 R-EX, APB-008 IW/OW, APB 008FB, APB P008 IW/OW или APB-P112;
- Превключваем високочестотен филтър за всеки входен канал;
- Превключваем компресор и лимитер за всеки входен канал;
- PFL/AFL за всеки входно/изходен канал;
- Постоянно ниво на тестов сигнал без работа на превключвателя;
- Изход за управление на слушалки за PFL/AFL;
- Резервно захранване;

Пресконференция със смесителен пулт и лектори:

Блокова схема:

Подробна техническа спецификация:
| Audio Press Box APB-400 R | ||
|---|---|---|
| Type | 4 In | |
| Groups | 2 | |
| Input section | ||
| Inputs | 4 | |
| Input connectors | Balanced, XLR | |
| Input Gain | MIC +22/+62 dB | LINE -4/+36 dB |
| Max. input level | Limiter ON Mic: -10/-30dBu Line: +36/-4dBu |
Limiter OFF Mic: -2/-42dBu Line: +24/-16dBu |
| Phantom Voltage | 48V | |
| Input Impedance | Mic: 2,4 kOhm | Line: 3,5 kOhm |
| Output section | ||
| Outputs | 4 expander outputs (2x buffered expander for Bus A and B) | |
| Output connectors | Balanced, XLR | |
| Nominal Output Level | +6dBu | |
| Maximum Output Level | +20dBu (no load) +14dBu (600kOhm) | |
| Output impedance | Mic: 220 Ohm | Line: 600 Ohm |
| Transformer isolated outputs | Yes (each output) | |
| SNR | 86dB | |
| Frequency Response | 30/160Hz (filter) to 30kHz/-1dB | |
| Controls | Input section: 26dB PAD, Input gain, Phantom, High-pass filter, Compressor, PFL, routing switch | Output section: Oscilator, Output level for bus A and bus B, AFL for Bus A and Bus B, Phones level, Power, Output PAD |
| Indicators | Input section: Input clip, Phantom power, Input level, Gain reduction, PFL | Output section: Output level for Bus A and Bus B, Oscilator, Power |
| Power Supply | 24V DC, 1A external adaptor | |
| Dimensions (WxHxD) | 2 RU, 480x135x90mm | |
| Weight | 2680 g | |
Синтегра Партнерс ООД е партньор на Audio Press Box за България и системен интегратор на ProAV решения, сертифициран от PSNI Global Alliance. Ако имате необходимост от консултация или допълнителна информация - изпратете ни запитване или се свържете с нас: Контакти .




