Audio Press Box APB-224 C e професионално преносимо 2-канално решение с 2 линейни/микрофонни входа и 24 линейни/микрофонни изхода. Подходящ е както за пресконференции на закрито, така и за открито поради вградения акумулаторен акумулатор и здравата кутия Nanuk.


Audio Press Box APB-224 C разполага с:
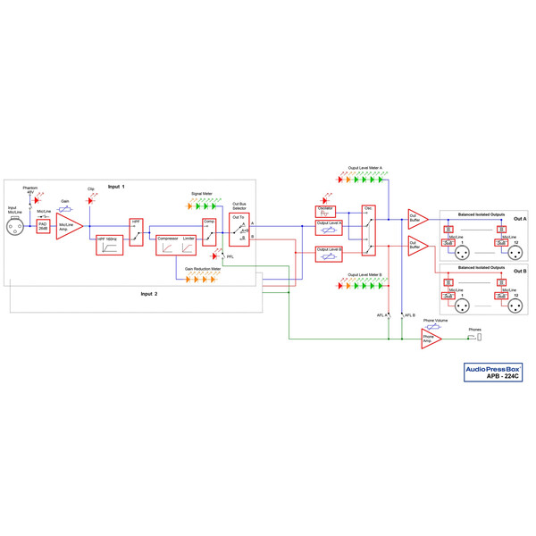
- 2 MIC (фантомно захранване) / LINE входове – балансирани с контрол на усилването и 26dB PAD;
- Всеки вход може да се насочва към A/(A+B)/B група изходи;
- 24 балансирани и индивидуално трансформаторно изолирани изхода;
- Всеки изход може да се превключва между MIC или LINE изходно ниво;
- 2 вътрешни изходни групи: 12x изход A и 12x изход B;
- Превключваем високочестотен филтър за всеки входен канал;
- Превключваем компресор и лимитер за всеки входен канал;
- PFL/AFL за всеки входно/изходен канал;
- Постоянно ниво Осцилатор на тестов сигнал без работа на превключвателя;
- Изход за управление на слушалки за PFL/AFL;
- Li-Ion AccuPack с микропроцесорно управление на батерията;
- 10 часа работа на батерията. AccuPack е поставен (вграден) вътре в устройството;
Приложение:

Подробна спецификация:
| Audio Press Box APB-224C | ||
|---|---|---|
| Тип | 2 в 24 навън | |
| Групи | 2 | |
| Раздел за въвеждане | ||
| Входове | 2 | |
| Входни конектори | Балансиран, XLR | |
| Входящо усилване | MIC +22/+62 dB | ЛИНИЯ -4/+36 dB |
| Макс. входно ниво | Ограничител НА Микрофон: -10/-30dBu Линия: +36/-4dBu |
Лимитер ИЗКЛЮЧЕН Микрофон: -2/-42dBu Линия: +24/-16dBu |
| Фантомно напрежение | 48V | |
| Входен импеданс | Микрофон: 2,4 kOhm | Линия: 3,5 kOhm |
| Изходна секция | ||
| Изходи | 24 ниво на линия/микрофон (12x изход A, 12x изход B), | |
| Изходни съединители | Балансиран, XLR | |
| Номинално изходно ниво | +6dBu | |
| Максимално изходно ниво | +20dBu (без товар) +14dBu (600kOhm) |
|
| Изходен импеданс | Микрофон: 220 ома | Линия: 600 ома |
| Трансформаторно изолирани изходи | Да (всеки изход) | |
| SNR | 86dB | |
| Честотна характеристика | 30/160Hz (филтър) до 30kHz/-1dB | |
| Контроли | Входна секция : 26dB PAD, входно усилване, фантом, високочестотен филтър, компресор, PFL, превключвател за маршрутизиране | Изходна секция : осцилатор, изходно ниво за шина A и шина B, AFL за шина A и шина B, ниво на телефони, мощност, изходен PAD |
| Индикатори | Входна секция : входен клип, фантомно захранване, входно ниво, намаляване на усилването, PFL | Изходна секция : Изходно ниво за шина A и шина B, осцилатор, мощност, състояние на батерията |
| Захранване | 24V DC, 1A външен адаптер | |
| Батерия | Li-Ion, 14,4 V 2200mAh | |
| Време на работа на батерията | до 8 часа | |
| Размери (ШxВxД) | 390x315x175 мм | |
| Тегло | 7 кг | |
Audio Press Box APB-224 C екосистема:

Блокова схема:

Синтегра Партнерс ООД е партньор на Audio Press Box за България и системен интегратор на ProAV решения, сертифициран от PSNI Global Alliance. Ако имате необходимост от консултация или допълнителна информация - изпратете ни запитване или се свържете с нас: Контакти .




